Shifty: Difference between revisions
Jump to navigation
Jump to search
mNo edit summary |
m (→more pic!) |
||
| Line 23: | Line 23: | ||
== more pic! == | == more pic! == | ||
[[File:Shifty-mounted.jpg]] | [[File:Shifty-mounted.jpg|600px]] | ||
== simulation == | == simulation == | ||
Via falstad/circuitjs: [https://www.falstad.com/circuit/circuitjs.html?ctz=CQAgjCAMB0l3BWcMBMcUHYMGZIA4UA2ATmIxAUgpABZsKBTAWjDACgBDcYlEFGqtmyE+AkMXC8WvMPHh9oSFIuRy2AJ269cNEEJE6oquBq18EIwrpQWjs+GwDuZmyLA89kXZCd7howX9DHwAlECtzESYaPE9vIzEkKmTFNjAMXQiwFFj3GUIqCHt5GCQQhgBnAEsKgBcOADsAYwZfbNyCyViUfig2nL5evMHvNjCsgejcjBFk2ioko1K2AHMzdr4MGWyl330A+ap+ZLYAe3AICKoBUgUk2HgyQgsbI229NiA circuitjs] | Via falstad/circuitjs: [https://www.falstad.com/circuit/circuitjs.html?ctz=CQAgjCAMB0l3BWcMBMcUHYMGZIA4UA2ATmIxAUgpABZsKBTAWjDACgBDcYlEFGqtmyE+AkMXC8WvMPHh9oSFIuRy2AJ269cNEEJE6oquBq18EIwrpQWjs+GwDuZmyLA89kXZCd7howX9DHwAlECtzESYaPE9vIzEkKmTFNjAMXQiwFFj3GUIqCHt5GCQQhgBnAEsKgBcOADsAYwZfbNyCyViUfig2nL5evMHvNjCsgejcjBFk2ioko1K2AHMzdr4MGWyl330A+ap+ZLYAe3AICKoBUgUk2HgyQgsbI229NiA circuitjs] | ||
Latest revision as of 20:24, 21 July 2025
| Shifty | |
|---|---|
| Participants | |
| Skills | Soldering |
| Status | Active |
| Niche | Hardware |
| Purpose | eurorack shizzle |
| Tool | |
| Location | |
| Cost | |
| Tool category | |
Shifty.jpg {{#if:{{{Tool}}} | [[Tool Owner::{{{ProjectParticipants}}} | }} {{#if:{{{Tool}}} | [[Tool Cost::{{{Cost}}} | }}
purpose
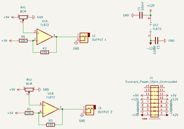
For my SAA-1099p clock fiddler (https://vanheusden.com/electronics/SAA1099-clock/ ) I needed something that generates a voltage between -5 and +5 V (with that voltage I can control the clock-rate of the SAA1099). This module allows me to do so.
schematics
explanation
Ehr..., well, the potmeter thingy produces 0...+5 V and the opamp (the triangles) together with the resistors in the right combination (those squares with 10k in them) shift and adjust this to -5...+5 V. Note that the opamp needs a negative and positive powersupply voltage for that (which eurorack gives you: -12 V and +12 V).
more pic!
simulation
Via falstad/circuitjs: circuitjs